Der Current Reality Tree (CRT) (auch Gegenwartsbaum) ist eine der Theory of Constraints entstammendes "Wenn-Dann" logikbasiertes Tool, mit dem Ursache-Wirkungs-Beziehungen identifiziert und beschrieben werden können. Durch die Identifizierung der Hauptursachen, die den meisten bzw. allen Problemen gemeinsam sind, kann ein CRT die gezielte Verbesserung eines Systems erheblich unterstützen. Ein Current Reality Tree ist ein gerichteter Graph.
Hintergrund
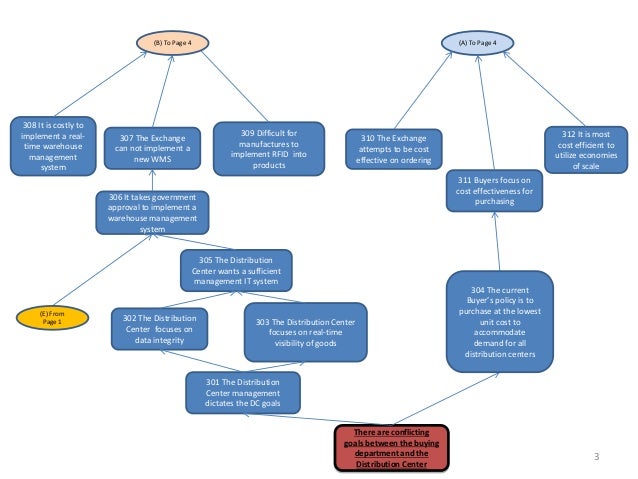
Ein CRT ist ein Verfahren, das von Eliyahu M. Goldratt, dem Entwickler der Theory of Constraints, formuliert wurde. Mit diesem fokussierten Prozess soll Managern geholfen werden, Ursache-Wirkungs-Beziehungen in einer zu verbessernden Situation zu verstehen. Es behandelt mehrere Probleme in einem System als Symptome, die sich aus einer oder mehreren Grundursachen bzw. systemischen Kernproblemen ergeben. In einem visuellen Diagramm (Ursache-Wirkungs-Netzwerk) werden die wichtigsten wahrgenommenen Symptome (zusammen mit sekundären oder versteckten Symptomen, die zu den wahrgenommenen Symptomen führen) eines Problemszenarios und letztendlich die offensichtlichen Grundursachen oder Kernkonflikte beschrieben. Der Vorteil der Erstellung einer CRT besteht darin, dass die Zusammenhänge oder Abhängigkeiten zwischen wahrgenommenen Symptomen (Auswirkungen) und Grundursachen (Kernprobleme oder Konflikte) explizit identifiziert werden. Wenn Kernprobleme identifiziert, priorisiert und gut angegangen werden, verschwinden die unerwünschten Effekte im System. Führungskräfte können sich dann darauf konzentrieren, diejenigen Hauptursachen zu lösen, die die größten positiven systemischen Veränderungen verursachen würden. Anstelle des CRTs wird oft auch das Ursache-Wirkungs-Diagramm oder das Relationendiagramm genutzt.
Vorgehen
Der CRT wird in den folgenden Schritten angefertigt.
- Identifikation der Kontrollspanne und des Einflussbereichs mit dem Ziel der Fokussierung.
- Erstellen einer Liste mit typischerweise fünf bis zehn unerwünschte Wirkungen (UnDesirable Effects, UDEs).
- Entwickeln eines Kausalzusammenhanges zwischen verschiedenen Wirkungen (UDEs). Dabei sollen die Beziehungen anhand logischer Kriterien (Categories of Legitimate Reservation, CLRs) überprüft werden. Manchmal scheint eine Ursache allein nicht ausreichend zu sein, um eine bestimmte Wirkung zu erzielen. Weitere abhängige Ursachen können mit Hilfe eines Kreises als „UND“-Verbinder visualisiert werden.
- Klären welche UDEs Ursache, und welche Wirkung sind.
- Identifikation der Hauptursachen.
Siehe auch
- Engpasskonzentrierte Strategie
- Constraint-Satisfaction-Problem
- Ursache-Wirkungs-Diagramm
Einzelnachweise




